ページ内を移動するためのリンクです

リーフレット(PDF形式:840KB)別ウィンドウで開きます

開・閉園日と時間
休園日
無休
但し12月29日~1月3日の期間は、納骨や工事等の受付業務を行いません(墓参のみ可)。
開園時間
[利用時間]
8:30~17:00
※車両進入は16:30までとなります。
[受付時間]
8:30~17:00
住所と電話
住所
〒259-1205
神奈川県平塚市土屋4300番地
電話
0463-58-6900

お知らせ


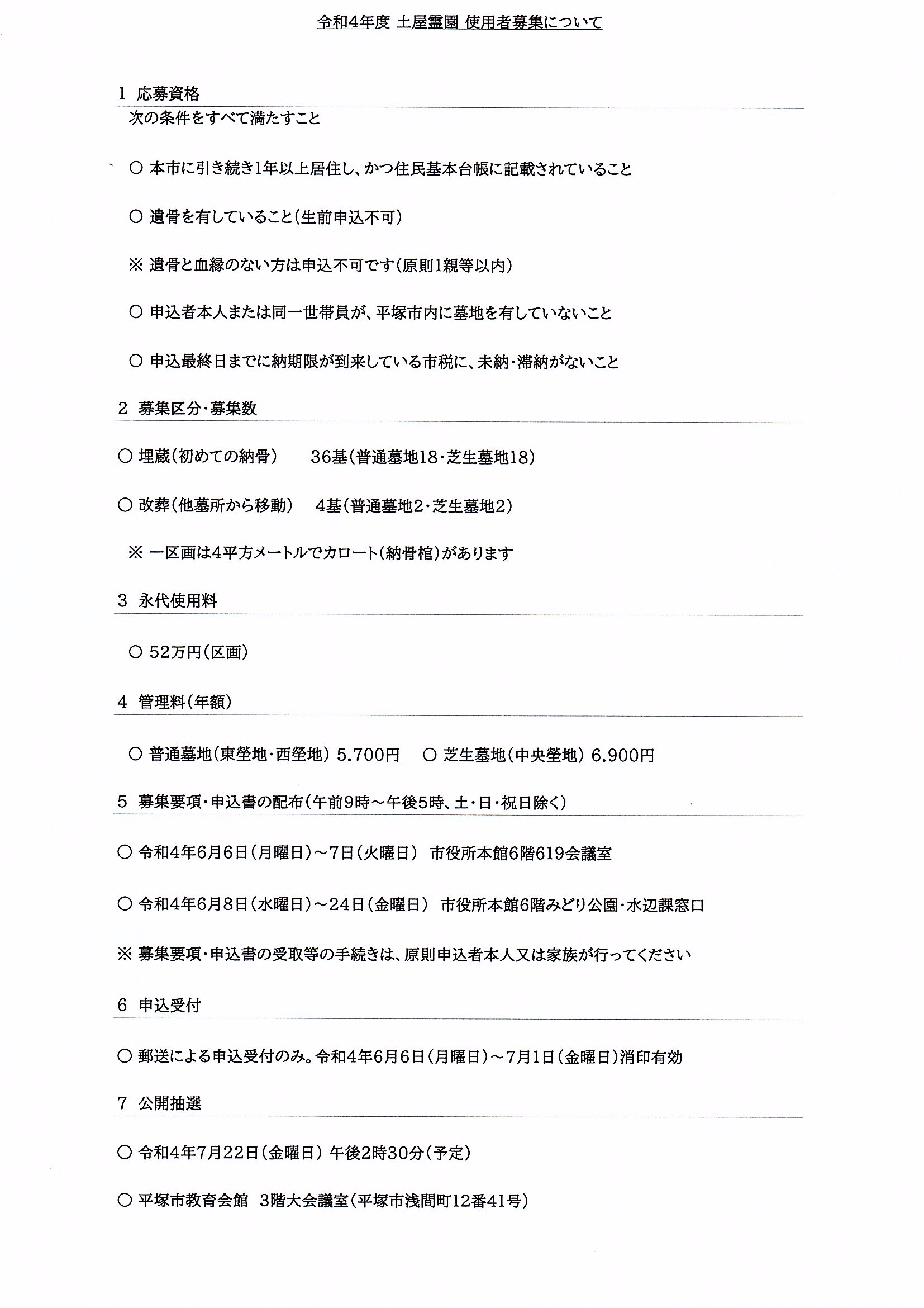
令和4年度 土屋霊園使用者募集について

2022年4月22日

令和4年度 土屋霊園使用者募集を行います

詳細は下記をご覧ください





















                  平塚市 土屋霊園管理事務所


ページ内を移動するためのリンクです